江苏高等教育网

Jiangsu Higher Education Network

主办:江苏省高等教育学会
协办:南京信息工程大学 / 苏州工业园区服务外包学院
当前位置: 首页 高教信息 学术课题 正文

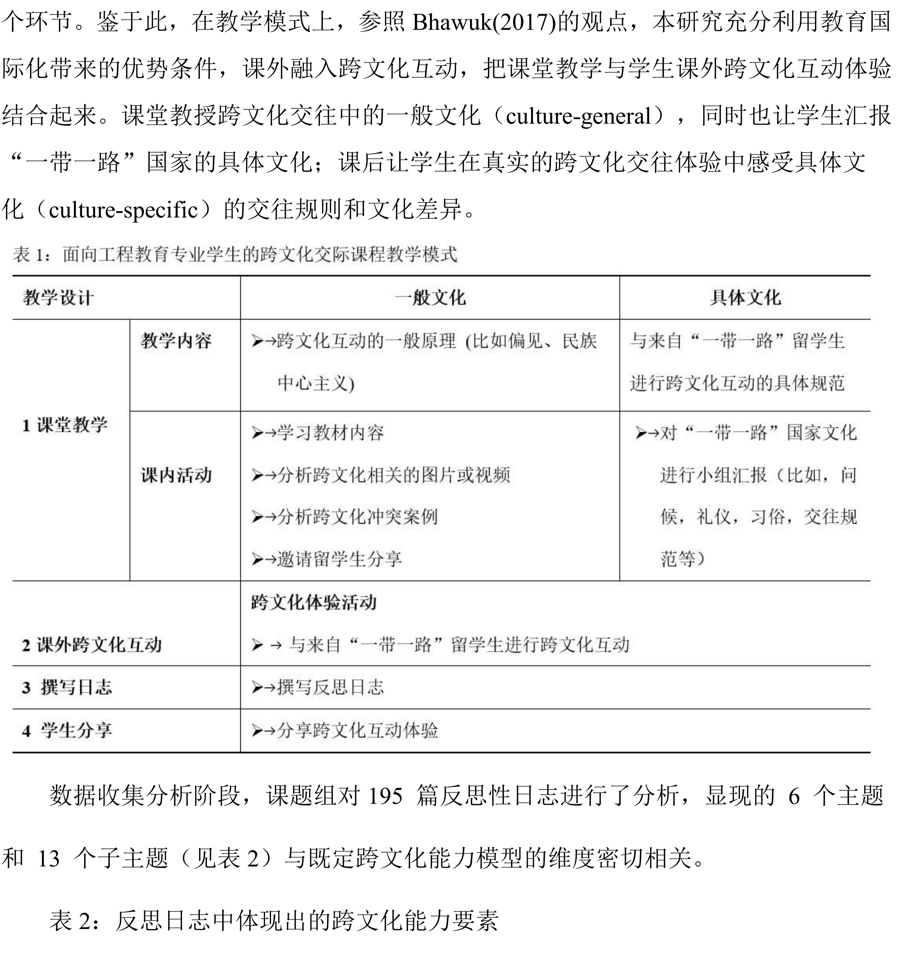
面向工程教育类专业学生的跨文化能力培养研究

来源:江苏大学 作者:李加军、李超 发布:2025-12-19 15:48 分享:

江苏大学李加军、李超主持完成了2024年江苏高校外语教育“高质量发展背景下外语教学改革”专项课题“面向工程教育类专业学生的跨文化能力培养研究”(课题编号:2024WYJG005),课题组主要成员:周小芳、林健、肖素萍、刘树英、庄晓敏


联系地址:北京西路15号(210024) || 联系电话:025-83300736 || 苏ICP备14027130号-1
主办单位:江苏省高等教育学会
苏公网安备 32010602010156号
Baidu
map